Vì nhu cầu hội họp trực tuyến không ngừng tăng lên nên các thiết bị phục vụ cũng phải đáp ứng ngày càng tốt hơn. Để cuộc họp diễn ra thông suốt, suông sẻ hơn, Yealink cho ra đời UVC86 nhằm đem đến video xuất ra được mượt mà, sắc nét hơn. Hãy theo dõi bài viết dưới đây để biết cách sử dụng Yealink UVC86.
Sơ lược về Yealink UVC86
Camera Yealink UVC86 là thiết bị dành cho phòng họp vừa và lớn. Để có thể quay được toàn bộ gian phòng một cách chân thực, rõ nét thì UVC86 phải được trang bị những công nghệ ưu việt. Cụ thể, camera 4K kép tích hợp giữa camera toàn cảnh để phát hiện người tham gia trong thời gian thực và camera PTZ. Điều này giúp ghi lại hình ảnh của người tham gia một cách đẹp nhất. Thiết bị còn có một loạt các tính năng do AI điều khiển, bao gồm tự động đóng khung, theo dõi người nói và theo dõi người thuyết trình.
Đóng gói Yealink UVC86 gồm những gì?
Khi mua thiết bị, ngoài UVC86 là sản phẩm chính, còn có những thiết bị phụ kèm theo. Ngọc Thiên khuyên bạn nên dùng các thiết bị chính hãng. Nếu sử dụng sản phẩm thay thế phải đảm bảo tương thích hoặc do Yealink phê chuẩn. Nếu không sẽ gây ảnh hưởng tới hiệu suất của Yealink UVC86.
Đóng gói khi mua Yealink UVC86 bao gồm:
- UVC86
- Cáp USB 7m
- Cáp internet 7m
- Bộ chuyển đổi 48V/0.7A
- Điều khiển VCR20
- Pin điều khiển
- Velcro
- 5 thanh cáp
- Bộ giá đỡ
- Hướng dẫn sử dụng
Vậy sử dụng Yealink UVC86 như thế nào? Hãy đến với phần chính của bài viết này ngay bây giờ.
Hướng dẫn sử dụng Yealink UVC86
Lắp đặt Camera Yealink UVC86
Với thiết kế nhỏ gọn, linh hoạt bạn có thể dễ dàng tìm cho UVC86 một vị trí thích hợp trong phòng họp. Hãy đặt thiết bị trên một mặt phẳng. Độ nghiêng không quá 5 độ để đảm bảo thiết bị hoạt động tốt nhất.
Có các gợi ý vị trí gắn cho bạn sau đây:





Hướng dẫn sử dụng phần cứng của Yealink UVC86

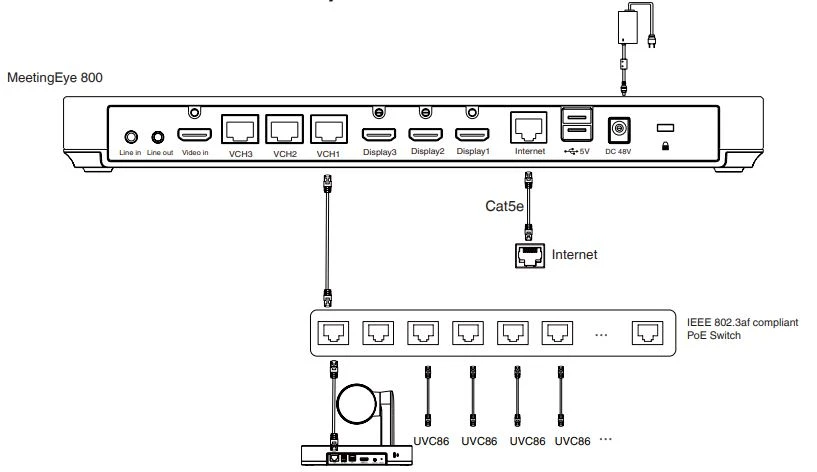
- Cổng VCH: Trong hệ thống MVC, kết nối với thiết bị âm thanh. Trong hệ thống hội nghị truyền hình, hãy kết nối với điểm cuối.
- DC 48V: Kết nối với bộ chuyển đổi nguồn
- Cổng PC: Kết nối với máy tính làm đầu ra video
- Cổng HDMI out: Kết nối để chia sẻ nội dung hoặc hình ảnh camera
- Line in: Kết nối với thiết bị đầu vào âm thanh bằng cáp âm thanh (3,5 mm)
- Reset: Khởi động lại về cài đặt ban đầu
- Khe bảo mật: Kết nối cáp bảo mật đa năng với UVC86 để bạn có thể khóa UVC86
Xem thêm: Review camera kép 4K Yealink UVC86
Kết nối Yealink UVC86 với máy tính

Kết nối UVC86 với hệ thống hội truyền hình

Ý nghĩa đèn báo LED trên Yealink UVC86
| TRẠNG THÁI ĐÈN | Ý NGHĨA |
| Không hiện màu | UVC86 đã tắt nguồn |
| Màu xanh lá | UVC86 đang hoạt động |
| Màu đỏ | UVC86 đang ở chế độ ngủ |
| Màu đỏ nhấp nháy | UVC86 đang ở chế độ khôi phục |
| Màu cam nhấp nháy | UVC86 đang nâng cấp chương trình cơ sở |
Hướng dẫn sử dụng điều khiển từ xa

- Phím Chế độ Theo dõi: Nhấn và giữ phím Chế độ theo dõi để chuyển đổi giữa các khung tự động, theo dõi loa hoặc tắt
- Phím tắt tiếng: Tắt/Bật micro
- Phím điều hướng: Xoay và nghiêng máy ảnh để điều chỉnh góc nhìn
- Con lăn: Lăn lên/xuống để phóng to/thu nhỏ ảnh
- Khóa cài đặt trước: Nhấn và giữ phím số để thêm / cập nhật vị trí đặt trước; Nhấn nhanh phím số để áp dụng vị trí đặt trước.
- Nút âm lượng: Điều chỉnh âm lượng
Như vậy Ngọc Thiên vừa hướng dẫn bạn cách sử dụng Yealink UVC86. Nếu bạn đang có nhu cầu mua Yealink UVC86 hoặc các thiết bị hội nghị khác hãy liên hệ với Ngọc Thiên để được tư vấn nhiệt tình và mua hàng với giá ưu đãi.






